作为以太坊扩容的重要Layer2解决方案,ZKP和ZK Rollup在今年热度持续升温,不仅成为最受资金和市场关注的赛道之一,许多代表性项目也陆续在开启测试网和主网方面取得重要进展。
然而,ZK Rollup是否会是Rollup的未来?从投资者的角度,这一赛道的后续前景如何?Bing Ventures资深分析师将在本专题报告中带您深度了解这一赛道的技术背景、应用场景和技术路径,逐个分析重点项目,并剖析赛道的现状、发展趋势和前景。
核心结论和思考
-
Rollup目前TVL渗透率仅有5%,后续提升空间很大。
-
ZK Rollup在底层逻辑、使用便利性、隐私交易等方面均优于OP Rollup,目前主要受制于技术水平扩张缓慢,未来有望成为主流Rollup方案。
-
目前Rollup方案技术同质化程度高,ZK Rollup由于应用迁移成本高,Rollup运营商可为应用方提供高质量的附加服务(“Rollup as a Service”)来降低应用迁移难度,实现差异化竞争,其中定制方案对短期业绩帮助较大,SDK对长期业绩帮助较大。
-
目前机构对ZK Rollup赛道的投资热情很高,头部项目Starkware和ZKSync分别被推到了80亿美元和~10亿美元的估值。
-
笔者认为,ZK Rollup技术本身是很优秀的,但现阶段从投资角度不一定是一个好的选择。
-
作为一项尚未迎来爆发性增长的技术,其技术验证、价值验证、业绩验证均存在滞后性。
-
VC Fund有存续期的限制,可能这期Fund快close了项目都还没回本,不一定愿意下注,个人投资者在这方面可能宽松一些。
-
现在整个Rollup赛道还处于烧钱拉客的阶段,ZK Rollup甚至还没开始烧,项目核心竞争力尚未凸显,从技术发展阶段上讲,现在投资单个项目风险过高。
-
投资赛道或许是好的策略,但需注意估值水平对后续收益的影响。
ZKP简介
ZKP原理简述
ZKP(Zero-Knowledge Proof,零知识证明)能够在不透露任何和答案相关的信息的情况下,证明答案是已知的,具备三个最基本的特点:
-
完整性:如果答案是正确的,并且验证者和证明者是诚实的,则证明被接受。
-
可靠性:如果答案是错误的,理论上证明者无法说服诚实的验证者它是正确的。
-
零知识:验证者不会从证明者处获得任何和答案本身相关的信息,只能判断对错。
ZKP背后的数学原理非常复杂,我们这里只定性地介绍其最基础的特性,来帮助读者理解后续的论述。
ZKP的核心在于:
将复杂的问题压缩为简单的验证:
数学上讲,在检验两个向量X:(x1, x2, …)和Y:(y1, y2, …)是否相等时,需要逐个对比其中的每一项是否相等(x1=y1?, x2=y2?, …),这带来了较高的时间成本。
ZK可以将检验两个向量是否相等转化为证明两个多项式是否相等(Q(X,s)=Q(Y,s)?,s是随机数),后者只需抽检几个样本点,比前者要容易的多。
通过椭圆曲线加密算法保证验证者无法获取和答案本身相关的任何信息,无论答案本身是对是错。
zk-SNARK
SNARK: Succinct Non-interactive Argument of Knowledge
Succinct(简便):生成的证明所占空间和验证需要的运算量很小。
Non-interactive(非交互性):证明者和验证者之间很少或不需要交互,从证明生成到提交和验证都只需一次数据传输。
Argument:可以抵抗计算能力有限的证明者的攻击,生成证明使用的加密算法复杂度在现有的算力条件下,无法以可接受的时间和经济成本被暴力破解。
of Knowledge:如果不知道要证明的是什么,就不可能构建一个证明。
zk-STARK
STARK:Scalable Transparent Argument of Knowledge ○ Scalable(可扩展):开发人员能够在链下执行计算和存储数据,从而以指数级地提升可扩展性。零知识证明验证这些链下活动,然后在线提交给感兴趣的各方进行验证。 ○ Transparent(透明):使用公开可用的随机性来生成参数,从而消除了对可信设置的需求,这是ZK-STARK和ZK-SNARK最大的不同点
ZK主要应用场景
区块链行业具有所有数据链上公开可见的特点,ZK能够在不揭示陈述内容的情况下下证明一个陈述的真实性,这是一项非常强大的功能,能够解决许多现实存在的痛难点问题,如保护用户数据、设计敏感系统或合同等。
ZK最主要的特性有两个:不泄露信息和证明有效,分别解决了区块链发展的两个痛点。
不泄露信息:区块链网络的共识要求一切公开透明,隐私保护成为问题。
• 证明有效:区块链去中心化的特点,使得验证成为限制性能的主要绊脚石之一,轻量化的证明成为刚需。
通过解决这两个痛点,延伸出了现阶段ZK在区块链领域的两大应用场景:隐私保护和ZK Rollup。
隐私保护
目前的方案大多通过ZK技术加密用户的交易信息,从而保护用户隐私。
• 未来预计会有更新的玩法出现,例如与链游相结合,将完全信息博弈变为不完全信息博弈,提升游戏可玩性。
ZCash
2013年发布方案,核心技术团队来自MIT,2016年10月开始运行,在自己的链(ZChain)上发行了ZCash币(ZEC)。
• 运行机制基本照抄BTC,PoW且总量为2100万枚。
• 运用ZK技术隐藏交易地址,从而掩盖资金的来源和去向,保护用户隐私。
• 规定每个区块的20%将划归ZCash基金会以支持项目运作,部分参与者对此不满,分叉出了另一种代币ZCL。
• 当前市值~587亿美元。
Tornado Cash
2019年12月开始测试,2021年12月正式发布,是一个混币器,可以让用户存入ETH、DAI、USDC等Token,通过ZK技术加密用户的资金来源地址,并且把它与其他用户存入的同类代币混合起来,使外界难以追踪资金的真实来源。
• 发布在ETH、BSC、Polygon和Optimism网络上,被监管制裁前已有近80亿美元通过Tornado Cash。
• 2022年8月8日,美国财政部外国资产控制办公室将Tornado Cash列入黑名单,美国公民、居民和公司通过该服务接收或发送资金是非法的,美国财政部指控其洗钱超过70亿美元的虚拟货币,其中4.55亿美元被认为在2022年被与朝鲜政府有关联的黑客组织Lazarus Group盗窃。
• 2022年8月10日,Tornado Cash开发者Alexey Pertsev在阿姆斯特丹被捕,罪名是“通过去中心化的以太坊混合服务Tornado Cash参与隐瞒犯罪资金流动和通过混合加密货币为洗钱活动提供便利”。
敏感信息披露
FTX事件加强了人们对CEX的不信任,为重建市场信心,CEX需要比以前更透明地披露自身资产状况。
然而,这带来了隐私保护的问题,许多用户、机构不愿自己的账户余额被公之于众。
V神在11月19号的最新文章中指出,通过ZK加密的方式,交易所可以将所有用户余额放入Merkle树或KZG承诺中,并使用ZK-SNARK来证明所有余额都是非负的,并且加起来就是交易所声称的总存款价值,这样既保护了用户隐私,又能有效披露资产状况。
ZK Rollup
简而言之,通过对Rollup链上的交易内容生成ZKP,再将其发送到以太坊主链,并由提前部署在主链上的智能合约验证的方式,实现Rollup链和主链间的共识,从而对主链扩容。
ZK Rollup
What's Rollup?
简而言之,Rollup是以太坊扩容Layer2解决方案之一,能够解决以太坊交易拥挤的问题,在降低 gas,提高TPS方面有非常优异的表现,能够优化应用效率。
以太坊扩容必要性
目前,以太坊主链性能已难以满足日益见长的交易需求,主要体现在:
-
区块大小有限:以太坊每个区块的Gas费是一定的,Gas费被耗光后就无法继续被写入交易,每个区块目标大小为1.5m gas,最大3m gas,每笔交易最低支付21k gas以保证被执行,因此每个区块大约包括70-140笔交易。
-
交易时间长:两个区块间隔平均~12s,平均每秒10-15笔交易,从用户端来看,每笔交易的等待时间从15s-5min不等。
-
交易费用高:每笔交易费用(Gas)= Gas单位(21k)*(基本费用+优先费用),后者为每个单位Gas的价格,现在(2022.11.08)的日均Gas价格为22Gwei,约0.7美元(YCharts统计),2022年5月1日Gas价格曾达到475Gwei,约14.5美元。

扩容方案
区块链的三个理想属性是去中心化、安全和可扩展,但一个基本的区块链架构只能实现其中的两个(不可能三角)。以太坊选择了去中心化和安全,导致以太链本身的可扩展性较低,原因在于:
-
去中心化需要网络上的每个节点都必须验证交易,参与验证的节点越多,安全性越高。
-
扩展性上,如果要提升以太坊主链性能,无论直接优化上述哪个指标(区块大小、区块间隔、交易费用)都会损害以太链的去中心性或安全性——简单来讲,提高区块大小、缩短交易时间、降低交易费用均会伤害以太坊矿工的积极性,从而减少节点数目,使得以太链的中心化程度提升,且安全性下降。

因此,在以太坊坚持去中心化和安全性的前提下,提升性能需要从更高层次入手,现在主要的解决方案分链上和链下两种:
链上方案(Layer1扩容):通过变更以太坊主网协议扩容,需要得到所有节点的同意,包括更改共识机制(PoW→PoS)、分片、扩大区块规模等。Layer 1 扩容需要大费周折。很多情况下,不是所有网络用户都会同意这样的变更。从而可能会导致社区分裂,甚至发生硬分叉。
链下方案:与第一层主网分开实施,无需更改现有以太坊协议,主要有侧链和Layer2两种。
侧链:
独立运行的区块链,与以太坊主网并行,通过跨链桥和主网连接。
一般来讲,侧链会一定程度上牺牲去中心化和安全性,以提升交易速度,和EVM的兼容性也比较好,开发者也可以使用侧链来探索和测试主链上不可用的新特性和用例。
但侧链由于采取自身独立的共识机制,不会继承以太坊的安全属性。
主要侧链项目:Polygon、Gnosis Chain、Skale、Palm、Ronin
Layer2:
通过链下计算/执行,结果上链,数据离线批量处理等方式减少对L1的资源占用,但仍直接从L1以太坊共识中获得安全性。
不同的Layer2方案会在安全性、扩容效率、去中心化程度、通用性之间寻找平衡。
Layer2方案简介
目前主流的Layer2解决方案有:
State Channel
在L1上质押token,锁定一个初始状态,将之后的交易等操作移到链下,结束后将最终状态上传到L1。
L1会对提交结果进行时长一周的欺诈证明:先前在链下的所有操作都需要双方签名+时间戳,如果质疑者提供的证据包含有效签名,且时间戳比之前上传者提交的更新,则L1将认定提交者进行了欺诈,扣除提交者所质押的token。
优点:适合高额、小额支付,交易成本低,隐私性强。
缺点:提币慢(至少一周),所有者需要100%在线,不支持智能合约。
主要项目:BTC Lightening network。
相比于其他方案,State Channel更注重安全性而非性能提升。
Plasma
和侧链类似,也是一条独立的区块链
安全性上:
用户在链下执行交易,但将状态根(Merkel根)发送给以太坊主网,在主网完成结算。
Merkel根可以更容易地验证一小部分数据是否是较大数据集的一部分,因此在主网上可以通过验证Merkel根确认交易信息的真实性,从而使得Plasma链继承了主网的一部分安全性。
但由于Plasma并不将完整的交易信息上传到主网,因此交易未能被所有主网节点通过计算Merkel根的方式共识验证。
当用户申请从Plasma链上提款时,会被要求进行时长一周的欺诈测试。
如果发生区块扣留攻击,Plasma 链参与者可以高效地大规模退出以太坊,而无需信任 Plasma 子链的验证。
理论上Plasma链可以继续延伸出子链,形成L3、L4,但目前看来效果不佳。
优点:吞吐量高、交易成本低、不需要提前锁仓。
缺点:无法运行智能合约、提款慢。
主要项目:OMG Foundation(已转为BOBA,做OP Rollup)、Polygon(已转为侧链)。
Validium
是一条独立的区块链,通过加密算法(如ZK)将数据包打包发送给主链,并在主链上部署智能合约来验证收到的数据的真实性。
安全性上:
用户在链下执行交易,但将状态根(Merkel根)发送给以太坊主网,同时发送有效性证明,部署在主网上的智能合约自动验证有效性证明的真实性,如果证明有效,则主网更新验证的状态并最终确定批次中的交易结果。
属于Validium用户的资金由主网上的智能合约控制,一旦在主网上验证了取款请求的有效性证明,用户就可以通过生成所有权证明的Merkel根来提款,无需像Plasma一样进行欺诈证明延缓提款。
优点:
通过有效性证明强制验证链下交易的完整性。
提高用户的资金效率(不会延迟将资金提取回以太坊)。
隐私程度高,适用于优先考虑隐私的区块链应用(如保密交易、链游等)。
缺点:
生成有效性证明需要专门的硬件,使得节点成本高,不利于去中心化。
对EVM兼容性较低,需要专门的语言来开发Validium链上的应用程序,将现有应用程序迁移过去的工作量很大。
生成有效性证明需要的计算量很大,导致链下Gas费用较高。
Rollup
Rollup链除了向主链发送状态根以外,还要把交易数据压缩打包发送到以太坊主链,压缩后的数据包大小约为原始交易数据的1/10。
目前Rollup分为OP Rollup和ZK Rollup两种。
OP Rollup和Plasma类似,假设链下交易是有效的,并且不上传交易的有效性证明,而是使用欺诈证明来检测交易计算不正确的情况,但二者区别在于:
Plasma将所有交易数据和计算保持在链下,只上传Merkel根,而OP Rollup则将一些数据保留在以太坊区块链上。因此,所有以太坊节点都可以验证Rollup链上的交易,而不仅仅是侧链中的参与者。明显的好处是增强了安全性并避免了集中化。
相对来讲,OP Rollup和EVM兼容性较好,现有的以太坊应用程序迁移到OP rollup几乎不需要编写任何新代码。
ZK Rollup和Validium类似,上传每笔交易的有效性证明,部署在主链上的智能合约通过验证ZK证明来确认交易,但二者区别在于:
Validium只向主链发送状态根,而不发送状态数据本身,这使得其安全性完全依赖于有效性证明,但如果Validium的运营商出现问题,用户可能无法从主链上的合约中提款。
为解决这个问题,Validium链提出了数据可用性委员会 (Data availability committee, DAC)机制,让一些大的实体机构来存储状态副本,并在用户需要时提供数据(例如,用于生成 Merkle 证明来提款),但逻辑与联盟链类似,去中心化程度较低。
而ZK除发送数据有效性的证明外,还将状态数据一并发送给主链,主链可以通过验证状态数据的有效性来确认ZK链的情况。
扩容方案横向对比
将上述扩容方案进行横向对比,如下图所示:

ZK Rollup赛道分析
工作原理
用户通过在主网上合约锁定资产的方式,将钱存入L2。
用户创建交易,并把交易内容发送给中继者。
在接受交易之前,中继者会验证交易的合法性(用户是否有足够的钱等)。
在收集到足够的交易后,中继者会对交易排序(先进先出),执行交易,更新L2状态,将数据打包压缩,并生成一个ZK证明,作为一个Batch一起上传至主链上Rollup合约。
打包的内容:前状态根, 后状态根,交易根,状态变化,ZK证明。
主链上的合约
确认Batch内容的格式,不符合格式的内容则拒绝。
检查Batch中的前状态根是否与其合约当前状态根匹配(确保区块顺序)。
验证上传的零知识证明,确保证明的正确性。
验证通过,把当前状态根换成Batch里面的后状态根。
商业模式
收Gas Fee:
Rev:向L2上的应用和用户收取Gas费。
COGS:
向以太坊L1支付Gas费。
向贡献算力生成ZK证明的ZK矿工支付费用。
项目定制:
Rev:向想要入驻的应用提供定制化的解决方案,收取服务费。
COGS:方案研发费用、无形资产摊销。
Mkt Size测算
基本思路:
定制化方案收入参考Starkware2021年收入~5500万美元,考虑到dYdX脱钩,对2022年收入以一定折扣。
Gas Fee年收入 = 每笔交易Gas Fee*交易数,交易数 = 所有ZK Rollup链的TPS总和*年交易时长。

ZK Rollup技术发展尚处于早期,较为乐观的情况下,预计ZK Rollup运营商赛道规模将达到10-100亿美元级别。
ZK Rollup的发展仍然面临较高的不确定性,作为一项尚未迎来爆发性增长的技术,其技术验证、价值验证、业绩验证均存在滞后性,很难预测每年的增长率,上述测算仅能在数量级上提供参考。
竞争格局
从TVL上讲,目前Rollup领域的市占率如下(L2Beat统计,假设Arbitrum、Optimism之外的TVL都归ZK Rollup)。

可见,目前OP Rollup占据TVL大多数份额,~80%。
目前ZK Rollup的集中度很高,几个大项目占据了~99%的市场份额,主要是由于Starkware依赖于StarkEx产品的几个大客户,表面上一家独大:
StarkEx使用zk-STARK技术,允许交互性证明,应用迁移难度比其他几个使用zk-SNARK的项目更低。
StarkEx定制化服务水平高,为dYdX、Immutable X等知名项目定制了专门的Rollup方案,借这些项目来扩大自身影响力。
StarkEx的客户集中度很高,仅dYdX一个项目就占75%以上。
然而,这些大应用和Starkware之间的黏性有限,dYdX用StarkEx只是权宜之计,已准备于2022年底迁去Cosmos,这将对Starkware的短期业绩、市占率造成很大影响。
Starkware自建的Rollup项目StarkNet目前TVL很低,仅有USD3mn。
预计dYdX离开Starkware后,ZK Rollup的竞争格局将有较大变动。
ZK Rollup技术路径差异
SNARK/STARK,数据可用性不同
下图根据使用的是SNARK还是STARK技术,以及数据是否在以太坊主链上可用,将现有规模较大的ZK Rollup项目进行了分类。

和EVM兼容程度不同
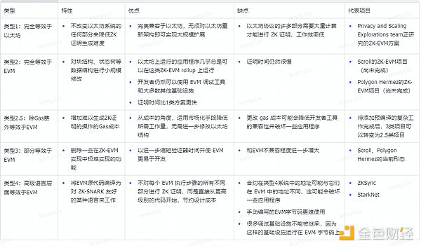
Vitalik根据ZK-EVM和以太坊兼容性从高到低的顺序,将市面上现有的ZK EVM/Rollup方案分为五类。
不同类型ZK EVM性能不同,一般来讲,和以太坊/EVM兼容性越好的方案,所需的设计重构工作量越小。但后续工作中的生成ZK验证计算工作量越大。

不同类型的ZK EVM方案间对比:

ZK Rollup发展趋势:
Rollup渗透率仅有5%,提升空间大
Rollup TVL在2020年实现了爆发性增长,最高达到75亿美元。

现在Rollup TVL为43亿美元,占加密货币总市值的~5%,渗透率较低,有很大提升空间。

Rollup链的安全性和以太坊L1的关联程度是L2方案中最高的,更要高于侧链和新公链,在性能持平或超过的情况下有望成为主流以太坊扩容方案。
Rollup技术路径:OP短期火热,ZK长期胜出
以下就影响扩展方案可用性的关键问题对OP、ZK方案进行对比:

目前,现有的Rollup方案以OP Rollup居多,从TVL上看,占比约为OP:ZK=8:2。
包括V神在内的主流观点认为,在短期内,OP Rollup在成本以及技术上的门槛更低,开发者快速上手,因此更贴合现状,更容易解决现阶段问题;ZK Rollup的开发门槛更高,更适用于对安全隐私有极度追求的领域。长期来看,随着ZK相关技术的不断发展,ZK Rollup的局限可能会被打破,可以释放出强大的应用潜力。
笔者基本同意上述观点,认为ZK Rollup能够在长期胜出的原因主要为:
ZK Rollup在底层安全逻辑上优于OP Rollup
OP Rollup的安全性依赖于诚实者、造假者、验证者、项目方之间的博弈,而ZK Rollup的安全性依赖于ZK算法的数学原理,相比于OP更加严谨安全。
相对OP底层安全逻辑上的硬伤来说,ZK Rollup当下的弱点基本都属于技术问题,随着大量优秀的研发人员投入研究,相信这些问题都会得到解决。
ZK Rollup提款耗时短,符合用户习惯
OP Rollup时隔一周才能提款的设计本质上是反人性的(和复杂的助记词、长串的私钥一样),机构投资者资金周转能力强,对此容忍度较高,但对散人用户十分不友好。
而ZK Rollup可以使得用户想提款时立刻能提款,这与圈外用户的需求接近,符合Web2时代用户的使用习惯,有助于帮助Web3日后进一步破圈。
ZK Rollup在隐私交易上的优势无可替代
区块链起初是为了交易的透明性,在一定程度上牺牲了交易者的隐私,尽管链下的交易者实体和链上的账户间是匿名隔离的,但在链上,每个账户的交易信息是几乎完全透明的,如果想的话,人们可以很轻易地去追踪这些交易信息,这是大部分交易者所不愿见到的。
一个典型的案例是三箭资本,他们高度自信地公开了自己的一部分地址,希望这能够进一步证明他们的交易水平高超,提升他们的名望以促进募资。
但在Luna事件中,一些空方通过追踪三箭的持币地址交易情况,与之进行反向交易,迫使其尽快爆仓以形成更大的卖盘,这加速了三箭的整体爆仓进程。
仅就L2方案而言,从过往经验来看,跨链信息传输很容易受到黑客攻击,有大量的黑客攻击都是针对跨链桥进行,而ZK Rollup在将数据从Rollup链发送至主链时,所发送的ZK证明不包含交易数据本身的任何信息,拥有相对更高的安全性。
因此,相信随着技术进步带来易用性上的提升,ZK Rollup将取代OP Rollup成为Rollup方案的主流。
差异化竞争:Rollup as a service服务能力是关键
目前主流的Rollup方案中,无论OP还是ZK,均出现了技术同质化程度较高的特点。
OP Rollup主流项目Arbitrum和Optimism所应用的技术本质上差别并不大。
二者欺诈证明的实现方式上有所差异(Arbitrum使用链下多轮欺诈证明,Optimism使用在L1上的单轮欺诈证明)。
Optimism使用以太坊的虚拟机,而Arbitrum使用自己的虚拟机(AVM),因此Optimism只有一个 Solidity 编译器,而 Arbitrum 支持所有 EVM 编译语言(Vyper、Yul 等)。
ZK Rollup项目间,除使用zk-STARK还是zk-SNARK使得技术不同外,其Rollup实现方式在本质上差异很小,都是将交易数据生成ZKP发送到主链再被验证,项目间的差异主要体现在和EVM的兼容性上。
在同质化程度较高的状况下,L2层的竞争是残酷的,谁能够率先抢占到大多数的用户,谁就有机会成为应用最愿意部署的Rollup,就有机会成为一些代币最大的流动性池,从而吸引更多的用户,进而从网络效应中获利,打败其他的对手。
当下的项目大多通过大规模空投的方式来抢占用户,这种竞争和Web2时代的烧钱在底层逻辑上没有两样,本质上是难以持续的,也无法构建很高的壁垒,今天靠烧钱空投吸引来的用户,明天也可以被其他项目空投更多的钱所抢走。
但技术层面的同质化并不意味着产品层面的同质化,项目可以在提供Rollup平台的同时,为入驻的应用方提供其他的附加服务(“Rollup as a service”),例如:
定制化解决方案(如StarkWare)
技术支持(如ZKSync、Polygon Hermez)
财务上的再投资支持(如Polygon Hermez)
笔者认为,在种种RaaS服务中:
短期来看能够帮助项目业绩增长较大的是定制化解决方案,如针对特定应用的特性,为应用方专门定制一条ZK Rollup链(如Starkware为dYdX等项目建的StarkEx链)。
中长期来看,最有持续性价值的附加服务是为项目提供软件开发上的支持,例如给开发者提供好用的SDK(Software development kit,软件开发工具包)。
由于ZK Rollup上面软件开发的难度更高,ZK Rollup相比OP Rollup更容易构建起这方面的壁垒
将EVM中的应用迁移到Rollup中需要一定工作量,由于以太坊并不是对ZK友好的,因此将EVM中的应用迁移到ZK EVM中所需工作量尤其重大,给开发者带来不便,影响其使用ZK Rollup的意愿。
短期来看,ZK Rollup项目方可以基于自身对ZK开发的高度熟悉,为应用方提供定制化的解决方案,免除其一部分工作量,从而吸引应用入驻,同时收取服务费用,如Starkware的StarkEx产品。
长期来看,ZK Rollup项目方可以将解决方案标准化,为开发者提供用于在ZK Rollup上自由开发应用程序的SDK,最好能够使得开发者能够用他们所熟悉的语言在ZK Rollup上编写程序,降低开发者重新学习的成本,这样有利于吸引更多的开发者入驻,加速构建生态。
下图显示了几个主要的ZK Rollup项目coding与以太坊的差异,多数项目都使用Solidity给开发者以熟悉的开发环境,但在字节码、虚拟机兼容性上各有差异。

因此,在评判ZK Rollup项目时,除了看和EVM的兼容性和现有生态以外,可以着重关注Rollup的附加服务对应用方的吸引力,这可能是决定日后项目能否胜出的关键。
然而,提供附加服务为应用迁入提供便利是建立在zkEVM和以太坊EVM兼容性较差的基础上,长期随着ZK技术进步,如果二者之间的差距被逐步缩小,附加服务的价值就会随之不断降低。
因此,在分析独立的第三方ZK Rollup SDK提供商时,应当着重关注其收入可持续性。
代表项目简介
Starkware
创建于2018年,技术团队负责人之一Alessandro Chiesa在创立StarkWare之前是Zcash的联合创始人。
团队在ZK算法基础上提出了具有扩展性的零知识证明算法ZK-STARK,主要致力于为区块链扩容和隐私保护提供解决方案。
主要产品为StarkEx,是一个混合型L2方案,可同时兼容ZK Rollup和Validium,用户可在二者之间自由切换,现在已经部署的应用程序包括dYdX(之后准备迁去Cosmos)、Immutable、rhino.fi等。
同时团队在开发新产品StarkNet,是无需Starkware许可的开源合约,任何用户和开发者都可以在其中部署智能合约。
TVL:USD573mn(StarkEx USD534mn + StarkNet USD3mn)。
最新一轮估值80亿美元,历史投资者包括红杉、Paradigm、Alameda Research、三箭等。
ZKSync(Matter Labs)
下文作为重点项目详细介绍
Loopring
发布于2017年,是世界上首个实现ZK Rollup落地的团队。
运用ZK-SNARK技术,为开发者提供开源的ZK Rollup协议,开发者可使用协议建立基于订单簿的去中心化交易所。
同时,项目在Loopring ZK Rollup上建立了自营的去中心化交易所、钱包,希望在未来建设起更完善的自营Defi生态。
TVL:USD83mn
项目代币市值:USD307mn,历史投资者包括Kosmos Ventures、华创资本等。
Aztec
成立于2017年,起初主打隐私性,运用ZK-SNARK技术,为用户提供隐私跨链桥Aztec Connect,使得用户能够私密地访问以太坊应用程序。
除服务Web3领域外,还和传统金融机构如JP Morgan有合作,提供ZK加密方案来解决私人结算中的隐私保护问题。
2021年3月推出ZK Rollup方案:zk.money协议。
TVL:USD8mn(Aztec Connect USD6mn + Aztec其他产品 USD2mn)
最新一轮融资估值未披露,预计6800万-1.02亿美元之间,总融资额1700万美元,历史投资者包括Paradigm、Coinbase Ventures、IOSG等。
Polygon Hermez
Hermez Network最初是一家独立的Defi公司,有两代产品:
1.0 产品发布于2021年3月,是一个支付平台,目前正在运行。
2.0 目前还在开发中,将利用ZK-SNARK开发ZK虚拟机及部署在主链上的ZK验证智能合约。
建立了“Proof of Donation”机制,在每个时段中,希望获取记账权的人需要进行竞标拍卖,竞标费用的40%将用于对链上应用的再投资,推动生态加速发展。
TVL:USD324k
Hermez 2021年8月被Polygon以2.5亿美元收购,将Hermez Network完全合并到Polygon链中。
Scroll
成立于2021年初,核心创始人来自北大、清华姚班、剑桥。
目标是研发出2类zk虚拟机(和以太坊EVM完全等效),和以太坊基金会合作密切。
2022年7月开启ZK Rollup和zk-EVM的早期测试。
最新一轮估值未披露,总融资额3300万美元(A轮3000万+天使轮300万),历史投资者包括Polychain Capital、Bain Capital Crypto、Robot Ventures、Geometry DAO以及以太坊基金会的一些成员。
重点项目分析:ZKSync(Matter Labs)
项目历史沿革
由Matter Labs开发,2020年6月在以太坊主网上发布ZKSync 1.0,内嵌了一个交易平台(Zigzag),为用户提供转账、mint NFT等功能。
2022年2月zkEVM开放公测,是第一个和EVM在编程语言层面等效的ZK虚拟机。
目前还在开发完善中,希望能够兼容运行99%的Solidity合约。
2022年10月28日发布ZKSync 2.0 Baby Alpha版本,内置了zkEVM Alpha版本,将开放生态应用的部署,包括浏览器、新跨链桥、钱包等。
2022年11月下旬ZKSync 2.0进入Fair Launch Alpha阶段,开放生态开发者的项目部署权限,以便开发者能够测试并升级其合约,该阶段预计会持续几个月。
预计2023年上半年ZKSync 2.0进入Full Alpha阶段,届时ZkSync 2.0上的产品将对普通用户开放。
当前业务分析
TVL:USD85mn(ZKSync USD50mn + ZKSpace USD35mn)
主要产品:
ZKSync 1.0:一个ZK Rollup,使用zk-SNARK技术,主要用于代币交换和转移,不支持智能合约。
由于缺少智能合约支持,ZKSync 1.0与其他通用的L2相比,采用率并不乐观。
除了代币转移和交换之外,该Rollup几乎没有什么实用功能。
ZKSync 2.0:内置了zkEVM的ZK Rollup,支持智能合约,可供开发者编写应用。
ZKSpace:在ZKSync上基于ZKSwap协议建立的去中心化AMM交易所。
ZK Porter:ZKSync研发的新的L2方案,用户可以选择将数据储存在链下,安全性介于ZK Rollup和Validium之间,每次交易费用仅几美分。
Hyperlink:ZKSync正研发中的L3方案,可以提升应用在不同L2链间的跨链能力,预计2023Q1上线。
未来业绩增长点
项目定制方面,ZKSync与Uniswap、Maker、1inch等知名Defi应用联系紧密,未来可通过为之定制针对其应用专门优化的解决方案,收取服务费用,拉升短期业绩。
Uniswap在官方治理平台上通过了在ZKSync 2.0上部署Uniswap V3的决议,届时可能将成为交易速度最快的Uniswap产品。
Gas Fee方面,上述知名应用入驻ZKSync后,将带来大量的交易量和Gas Fee收入,提升ZKSync可持续收入。

Tokenomics
尚未发行代币,Matter Labs称预计将在11月上旬公布tokenomics方案,但至今仍未公布。

Layer3
Layer2的不足之处
将话题回到先前所讨论过的区块链三难问题上来——去中心化、安全和可扩展只能三选其二。尽管以太坊在L1放弃了可扩展性,但它通过各种各样的第二层扩容方案(侧链、狭义L2等)将大部分交易移出主链,从而正在实现实质上的可扩展。
现在看来,在技术路径尚未确定的情况下,L2方案的数目会越来越多,且这些项目会共存很长一段时间。
然而,这些L2方案之间是十分割裂的,应用在不同的链之间迁移十分困难,这将对以太坊以及各个扩容方案带来一些问题:
流动性割裂:中短期来看,加密货币的总盘子是有限的,如果要在各条链间进一步分布,且链与链之间的流动不顺畅,势必使得每条链上的流动性都相比之前有所下降,从而带来交易困难、滑点大等一系列问题。
举例来讲,虽然AMM Uniswap和SushiSwap都位于以太坊上,但它们正在努力实施单独的 L2 解决方案(分别为Optimism和Polygon)。因此,要将 ERC-20代币从Uniswap的L2转移到SushiSwap L2,用户必须将他的代币从Optimism转移到以太坊的主链,然后转移到 Polygon。这种低效的流程会带来更高的成本和更长的处理时间,由于某些L2协议需要时间来完成交易,有时可能需要几天时间。
通信困难:不同的侧链、L2链的共识机制、有效性验证机制差别较大。相对来讲,OP Rollup、Plasma以及一些主打性能的侧链由于几乎照搬了EVM,相对来说处理其他链发来的数据包比较容易。而ZK Rollup、Validium和一些主打隐私的侧链对EVM的兼容性相对较低,不同的链自研的虚拟机之间差别也比较大,它们所发送的数据包对于其他的链来说可能是难以处理的,使得跨链通信变得困难。
合约标准化低:在以太坊上构建的每个新协议的标准化程度都很高(如ERC-20,ERC-721,ERC1155…),其他协议可以轻松地基于它们来构建,这也是DeFi发展迅速的原因之一。但随着不同扩容方案,尤其ZK类扩容方案和以太坊本身的架构逐渐产生差异,不同链之间的合约标准也将产生差异,不利于应用在不同链之间的迁移运用。
可组合性低:实际是通信困难问题和合约标准问题的延续,主要体现在以太坊主链应用和子链应用的交互上。如果无法解决通信和合约标准问题,那么子链上的应用需要重新建立自己的生态,这就造成了更大的资源浪费。
在这些因素的影响下,不同区块链和第二层解决方案之间缺乏互操作性导致了高度分散的体验,这可能会严重阻碍加密货币技术的大规模应用。
Layer3概念
为解决上述这些问题,人们提出了“Layer 3”方案,致力于解决L1和L2扩容方案,以及不同L2扩容方案之间的互操作性问题(Interoperability Problem)。
-
在加密方面,互操作性(或跨链功能)意味着两个具有独立生态系统(想想比特币和以太坊)的区块链可以在没有任何中心化中介的情况下进行通信和交互。
L3和L2之间的关系,同L2和L1之间的关系差别很大,不再仅仅是将数据/交易迁移和压缩(研究表明,将相同的扩容方案直接叠加所形成的三层扩容架构效果并不好),而是更多地在功能性上创新,例如:
-
L2 用于扩容,L3 用于自定义功能(例如隐私):**将不同的Layer分开以满足不同用例的定制功能需求。
-
L2 用于通用扩容,L3 用于自定义扩容:**自定义扩容可能以不同的形式出现:使用 EVM 以外的虚拟机计算的专用应用程序,围绕特定应用程序的数据格式进行优化的Rollup等。
-
L2 用于无信任扩展(Rollups),L3 用于弱信任扩展(Validiums):**前面提到过,Validium是使用 SNARK 来验证计算的系统,但将数据可用性留给受信任的第三方或委员会。
Vitalik认为,Validium 被高度低估了。他认为许多“企业区块链”应用程序最好由运行 Validium 证明器并定期将Hash值提交到主链中的集中式服务器提供服务。尽管Validium的安全等级低于Rollup,但可以便宜得多。
目前,除ZKSync外,还有多个L3项目正在开发互操作性协议以连接不同的L2链:
-
Interledger Protocol (ILP):最初作为Ripple项目推出,是一种L3解决方案,将网络互连标准实施到区块链世界中。与互联网协议 (IP) 服务相同的目的,ILP 将价值打包并在多个 L2 和 L1 链之间建立价值转移。
-
IBC 协议:随着“星际之门”升级引入,IBC协议位于Cosmos堆栈的第三层,作为一个可靠和安全的模块,在连接的区块链之间提供互连。IBC 被称为“区块链的 TCP/IP”,它处理跨众多链的数据传输、身份验证和排序,例如Cosmos Hub、IRISnet、Akash和Crypto.com的DLT网络。
-
Quant:主要专注于企业区块链网络,通过其Overledger DLT网关服务和独特的解决方案(例如多DLT智能合约和多分类账代币)连接公共链和私有链。它的合作伙伴包括Hyperledger、Nvidia和Oracle等企业。
-
ICON:与三星和首尔政府等机构建立了合作伙伴关系,是一种互操作性协议,可将所有区块链数据聚合到一个层中,以在一个统一的互连网络网络下连接众多链。
ZKSync和Layer3的联系
ZKSync团队进行了这方面的研究,他们认为,Layer3将成为一个由zkEVM提供支持的可定制的生态系统,将通过无限定制来实现无限扩展,相比于现在的L2解决方案在安全性、性能、降低成本、编写程序容易程度、可组合性等方面都将有所提升。ZKSynk的L3项目将于2023年第一季度上线公测。
届时,开发者可以根据自身对性能、安全性和价格的需求偏好,在ZK Rollup、ZK Porter、Validium间进行选择,三者性能依次递增,但安全性依次递减。
同时,他们还为开发者提供了其他的内容定制选项,如:
-
可以定制完全隐私化的方案,应用方可以选择将所有数据都做成隐私存储和流通的(例如将数据都存放在线下)。
-
应用方可以在L3中发行单独的Token来构建经济系统。
-
可以用ZKSync自己的跨链桥来取代第三方的跨链桥:提升ZKSync链以及L3链上应用的安全性。
参考文章:
https://www.realvision.com/blog/ethereum-scalability
https://education.district0x.io/general-topics/ethereum-scaling/introduction-to-ethereum-scaling/
https://ethereum.org/en/layer-2/
https://ethereum.org/en/developers/docs/scaling/sidechains/
https://ethereum.org/en/developers/docs/scaling/state-channels/
https://blog.matter-labs.io/zksync-l3-pathfinder-to-hit-testnet-in-q1-2023-367a425592db
https://trends.aax.com/layer-3-solutions-on-bitcoin-blockchain
https://vitalik.eth.limo/general/2022/09/17/layer_3.html
https://blog.hermez.io/introducing-proof-of-donation/
https://vitalik.eth.limo/general/2022/08/04/zkevm.html
https://medium.com/coinmonks/easy-to-understand-ethereum-layer-2-scaling-solutions-channels-vs-plasma-vs-rollups-1dc1d4e9cb52
白话区块链|同步全球区块链资讯、区块链快讯、区块链新闻
本站所有文章数据来源:金色财经
本站不对内容真实性负责,如需转载请联系原作者
如需删除该文章,请发送本文链接至koinfts@gmail.com