首页 > 观点 > 正文
欧意交易所

欧意交易所

全球前三大交易所之一,新用户注册最高可得230USDT奖励,同时可拆数字盲盒,100%可以获得数字货币,最高价值60000元

点击注册 进入官网

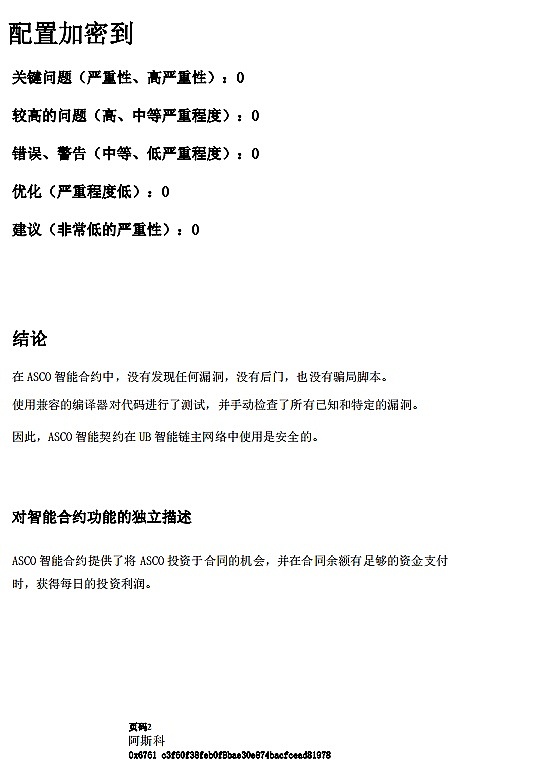
ASCO审计报告通过啦,以下为本媒体摘录部分审计报告重要内容!

审计报告的作用主要是:证明作用,鉴定作用,防护性作用,ASCO的这份审计报告,充分证明了ASCO代币的安全性是非常有保障的,可以给市场参与者足够的安全性和长久性!

CIi5BU02anyeoMqtHlI52OIJwnJBNJKwe56ovUvl.pngoX0oLwRKJKA7EbPRG8GpdO2bkiOP06kCVPTmJsd7.pngrZSN58FDnKzndLtYwElsVYOoEC8k4LEsmCmbfP8w.png

白话区块链|同步全球区块链资讯、区块链快讯、区块链新闻
本站所有文章数据来源:金色财经
本站不对内容真实性负责,如需转载请联系原作者
如需删除该文章,请发送本文链接至koinfts@gmail.com

更多交易所入口

一站式注册各大交易所、点击进入加密世界、永不失联,币安Binance/欧易OKX/GATE.IO芝麻开门/Bitget/抹茶MEXC/火币Huobi

点击进入 永不失联
picture loss